![]() Screenshot of default desktop on AlmaLinux version 9.1, showing AlmaLinux homepage in Firefox. | |||||
| Developer | The AlmaLinux OS Foundation | ||||
|---|---|---|---|---|---|
| Written in | C (kernel) | ||||
| OS family | Linux (Unix-like) | ||||
| Working state | Current | ||||
| Source model | Open source | ||||
| Initial release | 30 March 2021 | ||||
| Latest release |
| ||||
| Repository | github | ||||
| Marketing target | Servers, desktop computers, workstations, supercomputers | ||||
| Update method | DNF | ||||
| Package manager | RPM | ||||
| Platforms | x86-64 AArch64 ppc64le s390x | ||||
| Kernel type | Monolithic (Linux kernel) | ||||
| Userland | GNU | ||||
| Default user interface | GNOME Shell, Bash | ||||
| License | GPLv2 and others | ||||
| Preceded by | CentOS | ||||
| Official website | almalinux | ||||
AlmaLinux is a free and open source Linux distribution, developed by the AlmaLinux OS Foundation, a 501(c) organization, to provide a community-supported, production-grade enterprise operating system that is binary-compatible with Red Hat Enterprise Linux (RHEL). The name of the distribution comes from the word "alma", meaning "soul" in Spanish and other Latin languages. It was chosen to be a homage to the Linux community.[1]
The first stable release of AlmaLinux was published on March 30, 2021,[2] and will be supported until March 1, 2029.[3] AlmaLinux is built using publicly-viewable and reproducible methods using the AlmaLinux Build System (ALBS), which is a customized build system whose source code, like the distribution itself, is publicly distributed and licensed under open-source licenses.
History
On December 8, 2020, Red Hat announced that development of CentOS, a free-of-cost downstream fork of the commercial Red Hat Enterprise Linux (RHEL), would be discontinued and its official support would be cut short to focus on CentOS Stream, a stable LTS release without minor releases officially used by Red Hat to preview what is intended for inclusion in updates to RHEL.[4][5][6]
In response, CloudLinux – which maintains its own commercial Linux distribution, CloudLinux OS – created AlmaLinux to provide a community-supported spiritual successor to CentOS Linux, aiming for binary-compatibility with the current version of RHEL.[7] A beta version of AlmaLinux was first released on February 1, 2021,[8] and the first stable release of AlmaLinux was published on March 30, 2021.[2] AlmaLinux 8.x will be supported until 2029.[7] Numerous companies, such as ARM, AWS, Equinix, and Microsoft, also support AlmaLinux.[9] On March 30, 2021, the AlmaLinux OS Foundation was created as a 501(c) organization to take over AlmaLinux development and governance from CloudLinux, which has promised $1 million in annual funding to the project.[10]
Following the release of AlmaLinux 8.6, on June 20, 2022, the AlmaLinux OS Foundation released the AlmaLinux Build System (ALBS).[11]
In September 2022, the AlmaLinux OS Foundation held its first election,[12] announcing a board of 7 community-elected members on September 19.[13]
On December 7, 2022, it was announced that CERN and Fermilab would be providing AlmaLinux as the standard operating system for their experiments.[14]
3 weeks after June 21, 2023, Red Hat's announcement that new restrictions were put on their code,[15] Alma replied in a blog post that "the AlmaLinux OS Foundation board today has decided to drop the aim to be 1:1 with RHEL. AlmaLinux OS will instead aim to be binary compatible with RHEL"[16]
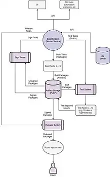
Build system
.jpg.webp)
The AlmaLinux Build System, commonly shortened to "ALBS", is the build system of AlmaLinux. It was first used to release version 8.6 (Sky Tiger), and has the capability of automating builds for the x86-64, AArch64, ppc64, and S390x architectures. The ALBS consists of five components: the Git Service, Release System, Sign Server, Test System, Build Node. Each component is governed by an overarching component known as the "Master Service", which is intended to be controlled via its own API.
Git Service
AlmaLinux's source code is directly sourced from Git code repositories of software packages that comprise Red Hat Enterprise Linux. Using a "listener" that monitors changes to existing repositories or additions of new repositories, the AlmaLinux Git Service pulls source code to its own publicly-available Gitea server instance. This public server's web interface also provides a view of build pipelines for each package. In addition, the service exposes an API that allows repositories to be directly consumed by the rest of ALBS.
Build Node
Corresponding with the Master Service, the Build Node's purpose is to perform the compilation of source code stored in the Git repositories to create RPM packages that can later be used as part of the distribution installation process. As artifacts of the build process, these pieces have a dedicated storage from which they can be further processed.
Test System
The AlmaLinux Test System (ALTS) tests RPM packages that exist as build artifacts. Using containerization technology, packages are given dedicated environments for which test suites can be exercised.
Release System and Sign Server
In order to ensure integrity, each software package that is released for the AlmaLinux distribution is digitally-signed using the Pretty Good Privacy (PGP) cryptographic algorithm. The Sign Server simply takes artifacts created from the Build Node, signs them, and returns them back to artifact storage. From there, the Release System can upload them to release repositories.
Releases
| AlmaLinux version | Codename | Architectures | RHEL base | Kernel | AlmaLinux release date | RHEL release date | Delay (days) | |
|---|---|---|---|---|---|---|---|---|
| 8.3 | Purple Manul | x86-64 | 8.3 | 4.18.0-240 | 2021-03-30[2] | 2020-11-03[17] | 147 / 110 * | |
| 8.4 | Electric Cheetah | x86-64, ARM64 | 8.4 | 4.18.0-305 | 2021-05-26[18] | 2021-05-18[17] | 8 | |
| 8.5 | Arctic Sphynx | x86-64, ARM64, ppc64le | 8.5 | 4.18.0-348 | 2021-11-12,[19] 2022-02-25[20] | 2021-11-09[17] | 3 | |
| 8.6 | Sky Tiger | x86-64, ARM64, ppc64le, s390x | 8.6 | 4.18.0-372 | 2022-05-12[21] | 2022-05-10[17] | 2 | |
| 8.7 | Stone Smilodon | 8.7 | 4.18.0-425 | 2022-11-10[22] | 2022-11-09[17] | 1 | ||
| 8.8 | Sapphire Caracal | 8.8 | 4.18.0-477 | 2023-05-18[23] | 2023-05-16[17] | 1 | ||
| 8.9 | Midnight Oncilla | 8.9 | 4.18.0-513.5.1 | 2023-11-21[24] | 2023-11-14[17] | 7 | ||
| 9.0 | Emerald Puma | 9.0 | 5.14.0-70.13.1 | 2022-05-26[25] | 2022-05-17[17] | 9 | ||
| 9.1 | Lime Lynx | 9.1 | 5.14.0-162.6.1 | 2022-11-17[26] | 2022-11-15[17] | 2 | ||
| 9.2 | Turquoise Kodkod | 9.2 | 5.14.0-284.11.1 | 2023-05-10[27] | 2023-05-10[17] | 0 | ||
| 9.3 | Shamrock Pampas Cat | 9.3 | 5.14.0-362.8.1 | 2023-11-13[28] | 2023-11-07[17] | 6 | ||
Legend: Old version Older version, still maintained Latest version | ||||||||
* AlmaLinux was announced 10 December 2020, first beta release was 53 days later.
See also
- Fedora Linux and CentOS Stream, the upstream projects from which AlmaLinux descends
- Rocky Linux, with development coordinated by the public benefit corporation, The Rocky Enterprise Software Foundation (RESF)
References
- ↑ "FAQ | AlmaLinux Wiki". wiki.almalinux.org. Retrieved 2021-06-20.
- 1 2 3 Vaughan-Nichols, Steven J. (March 30, 2021). "CloudLinux Launches AlmaLinux, CentOS Linux clone". ZDNet. Retrieved April 22, 2021.
- ↑ "Release Notes | AlmaLinux Wiki". wiki.almalinux.org. Retrieved 2022-12-12.
- ↑ "FAQ/CentOSStream - CentOS Wiki". wiki.centos.org. Retrieved 2021-06-20.
- ↑ Salter, Jim (2020-12-10). "CentOS Linux is dead—and Red Hat says Stream is "not a replacement"". Ars Technica. Retrieved 2021-06-20.
- ↑ Janvier 2021, Par Steven J. Vaughan-Nichols | Jeudi 14 (14 January 2021). "CloudLinux prépare le remplacement de CentOS Linux : AlmaLinux". ZDNet France (in French). Retrieved 2021-07-27.
{{cite web}}: CS1 maint: numeric names: authors list (link) - 1 2 AlmaLinux (January 26, 2021). "Frequently asked questions". Retrieved April 22, 2021.
- ↑ Business Wire (February 1, 2021). "CloudLinux Releases AlmaLinux Beta" (Press release). Retrieved April 22, 2021.
{{cite press release}}:|last=has generic name (help) - ↑ "AlmaLinux: Everything you need to know about the Linux operating system". IONOS Digitalguide. 9 May 2022. Retrieved 2022-05-10.
- ↑ Business Wire (March 30, 2021). "CloudLinux Establishes AlmaLinux Open Source Foundation, Launches First Stable Release" (Press release).
{{cite press release}}:|last=has generic name (help) - ↑ Larabel, Michael (June 20, 2022). "RHEL-Based AlmaLinux Announces "ALBS" Access For Its Public Build System". Retrieved May 18, 2023.
- ↑ "First AlmaLinux Community Election Coming Soon! - AlmaLinux OS Blog". AlmaLinux OS. 9 August 2022. Retrieved 2022-12-12.
- ↑ "First AlmaLinux Board Election Announces 7 New Seats - AlmaLinux OS Blog". AlmaLinux OS. 20 September 2022. Retrieved 2022-12-12.
- ↑ "LISTSERV 16.5 - SCIENTIFIC-LINUX-USERS Archives". listserv.fnal.gov. Retrieved 2022-12-12.
- ↑ "Furthering the evolution of CentOS Stream". www.redhat.com. Retrieved 2023-11-11.
- ↑ "AlmaLinux OS - Forever-Free Enterprise-Grade Operating System". AlmaLinux OS. Retrieved 2023-11-11.
- 1 2 3 4 5 6 7 8 9 10 11 "Red Hat Enterprise Linux Release Dates". Red Hat. 17 May 2023.
- ↑ "AlmaLinux OS 8.4 Stable Now Available". almalinux.org. 2021-05-26. Retrieved 2021-05-28.
- ↑ "AlmaLinux OS 8.5 Stable Now Available". almalinux.org. 2021-11-12. Retrieved 2021-11-12.
- ↑ "AlmaLinux for PowerPC 8.5 Stable Now Available!". almalinux.org. 2022-02-25. Retrieved 2022-03-11.
- ↑ "AlmaLinux 8.6 Stable is Now Available!". almalinux.org. 2022-05-12. Retrieved 2022-05-13.
- ↑ "AlmaLinux 8.7 - Now Available". almalinux.org. 2022-11-10. Retrieved 2022-11-10.
- ↑ Jack Aboutboul (2023-05-18). "AlmaLinux 8.8 - Now Available". almalinux.org. Retrieved 2023-05-18.
- ↑ Jack Aboutboul (2023-11-21). "Announcing AlmaLinux 8.9 Stable!". almalinux.org. Retrieved 2023-12-19.
- ↑ "AlmaLinux 9 Now Available!". almalinux.org. 2022-05-26. Retrieved 2022-05-26.
- ↑ "AlmaLinux 9.1 - Now Available". almalinux.org. 2022-11-17. Retrieved 2022-11-15.
- ↑ "AlmaLinux 9.2 - Now Available". almalinux.org. 2023-05-10. Retrieved 2023-05-11.
- ↑ "Announcing AlmaLinux 9.3 Stable!". almalinux.org. 2023-11-13. Retrieved 2023-11-13.
