| Part of a series on |
| Socialism |
|---|
![]() |
|
| Part of a series on |
| Jews and Judaism |
|---|
|
Labor Zionism (Hebrew: תְּנוּעָת הָעַבוֹדָה, romanized: tnuʽat haʽavoda) or socialist Zionism (Hebrew: צִיּוֹנוּת סוֹצְיָאלִיסְטִית, romanized: tsiyonut sotzyalistit) refers to the left-wing, socialist variation of Zionism. For many years, it was the most significant tendency among Zionists and Zionist organizations, and was seen as the Zionist sector of the historic Jewish labour movements of Eastern Europe and Central Europe, eventually developing local units in most countries with sizable Jewish populations. Unlike the "political Zionist" tendency founded by Theodor Herzl and advocated by Chaim Weizmann, Labor Zionists did not believe that a Jewish state would be created by simply appealing to the international community or to powerful nations such as the United Kingdom, Germany, or the former Ottoman Empire. Rather, they believed that a Jewish state could only be created through the efforts of the Jewish working class making aliyah to the Land of Israel and raising a country through the creation of a Labor Jewish society with rural kibbutzim and moshavim, and an urban Jewish Proletariat.
Major theoreticians of the Labor Zionist movement included Moses Hess, Nachman Syrkin, Ber Borochov, and Aaron David Gordon; and leading figures in the movement included David Ben-Gurion, Golda Meir, and Berl Katznelson.
History

Before 1914, the growing alienation from Bolshevism on the one hand and the unification of the Jewish Labor Movement in Ottoman Palestine on the other hand made it possible for Zionism to gain a measure of recognition and legitimacy, particularly in the United States. The Labor Zionists differed from other labor organizations at the time since non-Zionist labor organizations were internationalist, therefore opposed to Jewish nationalism. The leadership of the Jewish left in the U.S. was drawn only from two distinct sources: the internationalist and cosmopolitan line of thought of the founding fathers who arrived in the 1880s, and the Jewish Labor Bund veterans who left the Russian Empire after 1905 and saw no contradiction between socialism and nationalism within the Jewish diaspora.
By the 1930s, the Labor Zionist movement had substantially grown in size and influence, and eclipsed "political Zionism" both internationally and within the British Mandate of Palestine; Labor Zionists predominated among many of the institutions of the Yishuv, particularly the trade union federation known as the Histadrut. The Haganah, the largest Yishuv paramilitary, was a Labor Zionist organization; on occasion, it partook in military action (such as during The Saison) against certain radical right-wing Jewish political opponents and militant groups, sometimes in cooperation with the British Mandate administration.
Labor Zionists played a leading role in the 1947–1949 Palestine War, and had a dominant presence among the leadership of the Israel Defense Forces for decades after the independence of the State of Israel during the 1948 Arab–Israeli War.
The Second Aliyah
Labor Zionism was one of the most mainstream forms of Zionism prior and following the establishment of the state of Israel. Labor Zionism was responsible for the creation of institutions in Israel that exist today, such as the Israel Defense Forces (IDF). The predecessors of the IDF began as underground militia groups to protect Jews during the Second Aliyah in 1904.[1] A majority of the immigrants at the time were influenced by socialist ideals, because of the Marxist ideologies spreading throughout Russia. Additionally, the First Aliyah was met by backlash because of the Rothschild family’s funding of the settlements.[1] The settlements were criticized by Nachman Syrkin and Ber Borochov, two of Labor Zionism’s founders, because Arab labor was preferred over Jewish labor.[1] They believed that this was because of the capitalist organization of the settlements, and that a socialist solution would give priority to Jewish labor, and therefore lead to a successful establishment of a Jewish state.[2] These values were implemented during the second Aliyah by using the Hebrew language, only hiring Jewish labor, and the creation of Bar Giora and the Hashomer, to work towards independence in this new land.[1] In April 1913, the Poale Zion, the Labor Zionist Party, held a conference and published writing that addressed the question of Jewish defense, nationalism, and Marxism, all of which seemed to contradict. They resolved that their current conditions necessitated defense in order to solidify a place for Jewish workers, because that was being threatened. In addition, they claimed that their defense was not of private property, but of their nation. In order to establish a place for themselves, they prioritized national solidarity over international.[2]
The Bar Goria and Hashomer were Jewish self defense organizations to protect Jewish communities who were settling in Palestine.[2] The Bar Giora was the first, and later absorbed into Hashomer.[3] Their establishment was in response to Arab nationalism, that they believed would ultimately lead to clashes with the Palestinian Arabs. They believed that they were the first line of defense against Arab dissent, and wanted to establish a working class in Palestine. Hashomer then became the Haganah, which was the first official military organization in Israel, which was then turned into the IDF.[2]
Establishment of Labor Zionism in the Mainstream
From its first meeting, the majority of the members of the Zionist Congress were considered General Zionists, who did not have specific political leanings or an agreed upon plan for Zionism. However, after the 1929 riots, there was a rise of Arab nationalism and resistance to Zionism.[4] As a result, the Passfield White Paper was published, indicating a withdrawal of support of the Zionist cause. The combination of these tensions increased the necessity of having a concrete plan and Zionist ideology to follow.[4] As a competing ideology with Revisionist Zionism, Labor Zionism gained popularity. The General Zionists began to lean towards Labor or Revisionist Zionism. During the 17th Congress in 1931, a vote would take place on whether or not the Zionist Congress would pursue the 'ultimate objective' platform of the Revisionist Zionists. During the 16 days of debate, a message was sent from Palestine, relaying the message of fear of an Arab pogrom if the 'all or nothing stance' of the Revisionist Party went through.[4] This resulted in the rejection of the proposal. After two years of campaigning, the Labor Zionist party won the election to have leadership of the Zionist Congress at the 18th Congress in 1933.[4]
Ideology
Moses Hess's 1862 work Rome and Jerusalem: The Last National Question argued for the Jews to settle in Palestine as a means of settling the national question. Hess proposed a socialist state in which the Jews would become agrarianized through a process of "redemption of the soil" that would transform the Jewish community into a true nation in that Jews would occupy the productive layers of society rather than being an intermediary non-productive merchant class, which is how he perceived European Jews.
Ber Borochov, continuing from the work of Moses Hess, proposed the creation of a socialist society that would correct the "inverted pyramid" of Jewish society. Borochov believed that Jews were forced out of ordinary occupations by gentile hostility and competition, using this dynamic to explain Jewish professionals' relative predominance, rather than workers. He argued that Jewish society would not be healthy until the inverted pyramid was righted, and a substantial number of Jews became workers and peasants again. This, he held, could only be accomplished by Jews in their own country.[5]
Jonathan Frankel in his book Prophecy and Politics: Socialism, Nationalism, and the Russian Jews, 1862–1917, states that after 1905, Dov Ber Borochov, a Marxist Zionist and one of the pioneers of the Labor Zionist movement suddenly rejected voluntarism for determinism.[6] Prior to this, Borochov regarded Palestinian colonialization as a preparatory mission to be carried out by an elite vanguard of pioneers; he developed a theory after the revolution of 1905 that indicated how inevitable Palestinian colonization by the Jewish masses was.
Another Zionist thinker, A. D. Gordon, was influenced by the völkisch ideas of European romantic nationalism, and proposed establishing a society of Jewish peasants. Gordon made a religion of work. These two figures (Gordon and Borochov), and others like them, motivated the establishment of the first Jewish collective settlement, or kibbutz, Degania Alef, on the southern shore of the Sea of Galilee, in 1909 (the same year that the city of Tel Aviv was established). Deganiah, and many other kibbutzim that were soon to follow, attempted to realize these thinkers' vision by creating communal villages, where newly arrived European Jews would be taught agriculture and other manual skills.
Joseph Trumpeldor is also considered to be one of the early icons of the Labor Zionist movement in Palestine. When discussing what it is to be a Jewish pioneer, Trumpeldor stated:
What is a pioneer? Is he a worker only? No! The definition includes much more. The pioneers should be workers but that is not all. We shall need people who will be "everything" – everything that the land of Israel needs. A worker has his labor interests, a soldier his esprit de corps, a doctor and an engineer, their special inclinations. A generation of iron-men; iron from which you can forge everything the national machinery needs. You need a wheel? Here I am. A nail, a screw, a block? – here take me. You need a man to till the soil? – I’m ready. A soldier? I am here. Policeman, doctor, lawyer, artist, teacher, water carrier? Here I am. I have no form. I have no psychology. I have no personal feeling, no name. I am a servant of Zion. Ready to do everything, not bound to do anything. I have only one aim – creation.[7]
Trumpeldor, a Socialist Zionist, died defending the community of Tel Hai in the Upper Galilee in 1920. He became a symbol of Jewish self-defense and his reputed last words, "Never mind, it is good to die for our country" (En davar, tov lamut be'ad artzenu אין דבר, טוב למות בעד ארצנו), became famous in the pre-state Zionist movement and in Israel during the 1950s and 1960s. Trumpeldor's heroic death made him not only a martyr for Zionists Left but also for the Revisionist Zionist movement who named its youth movement Betar (an acronym for "Covenant of Joseph Trumpeldor") after the fallen hero.
Albert Einstein was a prominent supporter of both Labor Zionism and efforts to encourage Jewish–Arab cooperation.[8] Fred Jerome in his Einstein on Israel and Zionism: His Provocative Ideas About the Middle East argues that Einstein was a Cultural Zionist who supported the idea of a Jewish homeland but opposed the establishment of a Jewish state in Palestine "with borders, an army, and a measure of temporal power." Instead, he preferred a bi-national state with "continuously functioning, mixed, administrative, economic, and social organizations."[9] However, Ami Isseroff in his article Was Einstein a Zionist argues that Einstein was not opposed to the state of Israel given that Einstein declared it "the fulfillment of our dreams." Perceiving its vulnerability after independence, he again set aside his pacifism in the name of human preservation, when president Harry Truman recognized Israel in May 1948.[10] In the November 1948 presidential election Einstein supported former vice-president Henry A. Wallace’s Progressive Party, which advocated a pro-Soviet foreign policy – but which also at the time (like the USSR) strongly supported the new state of Israel. Wallace went down to defeat, winning no states.[11]
Parties
"Two Zionist labor parties were established in Palestine in late 1905 by party organization veterans in the pale of settlement, one socialist who was "Palestine's Jewish Social Democratic Labor Party"; the other radical, "Ha-poel Ha-Tsair." In theory, shaping the ideologies that had to generalize long-term strategic policy and day-to-day tactics from an overarching world view was the role of the group. But in fact, without the assistance of the parties or even their avowed principles, the experiments that proved to be of decisive importance in the growth of the labor movement were initiated.[12]
Although each party formed its own newspaper, neither compelled its contributors to pursue its own line of thinking. On the contrary, Ha-ahdut, and still More, Ha-poel Ha-tsair, represented the highly individualistic, disorganized and even anarchic essence of the second Aliya in their pages.[12]
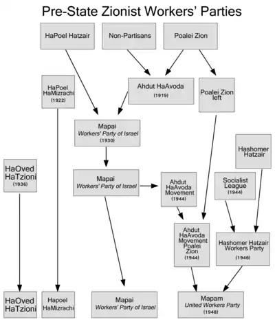
Initially two labor parties were founded by immigrants to Palestine of the Second Aliyah (1904–1914): the pacifist and anti-militarist Hapo'el Hatza'ir (Young Worker) party and the Marxist Poale Zion party, with Poale Zion roots. The Poale Zion Party had a left wing and a right wing. In 1919 the right wing, including Ben-Gurion and anti-Marxist non-party people, founded Ahdut HaAvoda. In 1930 Ahdut HaAvoda and Hapo'el Hatza'ir fused into the Mapai party, which included all of mainstream Labor Zionism. Until the 1960s these parties were dominated by members of the Second Aliyah.[13]
The Left Poale Zion party ultimately merged with the kibbutz-based Hashomer Hatzair, the urban Socialist League and several smaller left-wing groups to become the Mapam party, which in turn later joined with Shulamit Aloni’s Ratz to create Meretz.
The Mapai party later became the Israeli Labor Party, which for a number of years was linked with Mapam in the Alignment. These two parties were initially the two largest parties in the Yishuv and in the first Knesset, whilst Mapai and its predecessors dominated Israeli politics both in the pre-independence Yishuv and for the first three decades of Israel's independence, until the late 1970s.
Decline and transformation
A close relationship formed between the labor movement and the liberal leftist branch of General Zionism, and between the labor movement and the section of the Zionist leadership that bore direct responsibility for the Zionist enterprise, prior to the fourteenth Zionist Congress that met in Vienna in August 1925.[14] Ze'ev Sternhell in his book “The Founding Myths of Israel: Nationalism, Socialism, and The Making of the Jewish state” states there was a close relationship with Arthur Ruppin, a Zionist historian and leader who, though in theory advocating capitalist agriculture, refused to entrust market forces with the production of agricultural settlements.
Already in the 1920s the Labor movement disregarded its socialist roots and concentrated on building the nation by constructive action. According to Tzahor its leaders did not "abandon fundamental ideological principles".[15] However, according to Ze'ev Sternhell in his book The Founding Myths of Israel, the labor leaders had already abandoned socialist principles by 1920 and only used them as "mobilizing myths".
The middle class allowed itself the freedom to stand aside and avoid any involvement in the political life of the Yishuv and the Zionist movement because the nationalist socialism in Palestine served to protect the private sector, They never felt the need for a single political system parallel with the Histradrut. The middle class's shortcomings emerged from the lack of any existential need to formulate an alternative to the ideology of the workforce.[14]
In the 1930s for Jews living in a restricted manner facing various assimilation issues as well immense poverty in the United States, the Labor Zionism movement influenced some of their socialist ideals that some of them had hoped to live in. Jews in New York, during the Great Depression were attracted to socialism echoed through the liberalism of Roosevelt New deal.[16] Beth Wenger, illustrates the reactions of Jewish women to the economic downturn, their contribution to the family economy, and the general tendency to adhere only to the style of a wage-working husband in the American middle class.[17] Deborah Dash Moore concludes in her book "At home in America", the generation influenced by such socialist ideals reconstructed Jewishness, molded it to suit a middle-class American mode, adapted it to the rigors of urban life, imbued it with Jewish feelings learned from their immigrant parents, and added it to the Jewish history chain.[18]
Following the 1967 Six-Day War several prominent Labor Zionists created the Movement for Greater Israel which subscribed to an ideology of Greater Israel and called upon the Israeli government to keep and populate all areas captured in the war. Among the public figures in this movement associated with left-wing nationalism were Rachel Yanait Ben-Zvi, Yitzhak Tabenkin, Icchak Cukierman, Zivia Lubetkin, Eliezer Livneh, Moshe Shamir, Zev Vilnay, Shmuel Yosef Agnon, Isser Harel, Dan Tolkovsky, and Avraham Yoffe. In the 1969 Knesset elections it ran as the "List for the Land of Israel", but failed to cross the electoral threshold. Prior to the 1973 elections, it joined the Likud and won 39 seats. In 1976 it merged with the National List and the Independent Centre (a breakaway from the Free Centre) to form La'am, which remained a faction within Likud until its merger into the Herut faction in 1984.
Other prominent Labor Zionists, especially those who came to dominate the Israeli Labor Party, became strong advocates for relinquishing the territory won during the Six-Day War. By the signing of the Oslo Accords in 1993, this became the central policy of the Labor Party under Prime Minister Yitzhak Rabin and Foreign Minister Shimon Peres. What distinguishes Labor Zionism from other Zionist streams today is not economic policy, an analysis of capitalism, or any class analysis or orientation, but its attitude towards the Israeli–Palestinian peace process with modern Labor Zionists tending to support the Israeli peace camp to varying degrees. This orientation towards Israel's borders and foreign policy has dominated Labor Zionist institutions in recent decades to the extent that socialist Zionists who support a Greater Israel ideology are forced to seek political expression elsewhere.
In Israel the Labor Party has followed the general path of other governing social-democratic parties such as the British Labour Party and is now fully oriented towards supporting a capitalist model, and some factions support centrist policies akin to the Third Way, though in the 2010s it has returned to a more social-democratic outlook under the leadership of Shelly Yachimovich and Amir Peretz.
The Israeli Labor Party and its predecessors have ironically been associated within Israeli society as representing the country's ruling class and political elite whereas working-class Israelis have traditionally voted for the Likud since the Begin Revolution of 1977.
Labor Zionism today
Labor Zionism manifests itself today in both adult and youth organizations. Among adults, the World Labor Zionist Movement, based in Jerusalem, has affiliates in countries around the world, such as Ameinu in the United States and Australia, Associação Moshé Sharett in Brazil and the Jewish Labour Movement in the United Kingdom. Youth and students are served through Zionist youth movements such as Habonim Dror, Hashomer Hatzair and college-age campus activist groups such as the Union of Progressive Zionists of the U.S. and Canada.
Shlomo Avineri, member of the last Labor government, Israeli political scientist, Professor of Political Science at the Hebrew University of Jerusalem who has written on Hegel and translated some of Marx’s early writings recognizes that Zionism is “the most fundamental revolution in Jewish life” and stresses the revolutionary aspect of Zionism.[19] In The Making of Modern Zionism: The Intellectual Origins of the Jewish State, he believes it as a permanent revolution that aims for a radically different and more just society in Israel after creating a new normative and public focus for Jewish Existence. He is out to challenge Zionism's consensus view as a religiously inspired movement sparked by outbreaks of anti-Semitism and to create a rich, diverse intellectual lineage important to the movement today.
In Israel, Labor Zionism has become nearly synonymous with the Israeli peace camp. Usually, Labor Zionist political and educational institutions activists are also advocates of a two-state solution, who do not necessarily adhere to socialist economic views.
See also
- Ameinu ("our people"), US successor to the Labor Zionist Alliance
- Hashomer Hatzair, left-wing Zionist youth movement
- Hanoar Haoved Vehalomed, left-wing Israeli youth movement
- Habonim Dror, left-wing Zionist youth movement
- Havlagah ("The Restraint"), Haganah's policy of restraint towards Arab enemies
- Hebrew labor or "conquest of labor"
- Histadrut, Israel's national trade union center
- Jewish left, Jews who support left-wing causes
- Kibbutz, collective community in pre-state Palestine and the State of Israel
- Left-wing nationalism
- Movement for Greater Israel
- Partners for Progressive Israel
- Rome and Jerusalem (text at Wikisource), a classic 1862 work on Labor Zionism by Moses Hess
- The Founding Myths of Israel by Zeev Sternhell
- Yidisher Kultur Farband, YKUF, a.k.a. Jewish Culture Association, Communist-oriented organization founded 1937
- Yidish Natsionaler Arbeter Farband, NJWA, a.k.a. Jewish National Workers Alliance, Labor Zionist-oriented American Jewish organization
References
- 1 2 3 4 Chapin Metz, Helen (1988). ""Israel: A Country Study, Labor Zionism"". Washington: GPO for the Library of Congress.
- 1 2 3 4 Goldstein, Yaacov N. (1995). "The Jewish-Arab Conflict: The First Jewish Underground Defence Organizations and the Arabs". Middle Eastern Studies. 31 (4): 744–754. doi:10.1080/00263209508701078. ISSN 0026-3206. JSTOR 4283759.
- ↑ Schilling, Christopher L. (2020). "A State at Any Cost: The Life of David Ben-Gurion by Tom Segev". Shofar: An Interdisciplinary Journal of Jewish Studies. 38 (2): 307–313. doi:10.1353/sho.2020.0018. ISSN 1534-5165. S2CID 226410887.
- 1 2 3 4 Tzahor, Zeev (1988). "The Struggle between the Revisionist Party and the Labor Movement: 1929-1933". Modern Judaism. 8 (1): 15–25. doi:10.1093/mj/8.1.15. ISSN 0276-1114. JSTOR 1396118.
- ↑ "Texts Concerning Zionism: Poalei Tziyon - Our Platform". Jewish Virtual Library. Retrieved 4 October 2017.
- ↑ "Jonathan Frankel. <italic>Prophecy and Politics: Socialism, Nationalism, and the Russian Jews, 1862–1917</italic>. New York: Cambridge University Press. 1981. Pp. xxii, 686. $49.50". The American Historical Review. December 1982. doi:10.1086/ahr/87.5.1431. ISSN 1937-5239.
- ↑ Segev, Tom (1999). One Palestine, Complete. Metropolitan Books. pp. 122–126. ISBN 0-8050-4848-0.
- ↑ Stachel, John (2001-12-10). Einstein from 'B' to 'Z'. Birkhäuser Boston. p. 70. ISBN 0-8176-4143-2.
- ↑ "Einstein and Complex Analyses of Zionism" Jewish Daily Forward, July 24, 2009
- ↑ "Was Einstein a Zionist" Zionism and Israel Information Center
- ↑ "Albert Einstein was a political activist" Archived 2010-10-17 at archive.today Jewish Tribune,14 April 2010
- 1 2 Frankel, Jonathan (2008). Crisis, Revolution, and Russian Jews. Cambridge: Cambridge University Press. doi:10.1017/cbo9780511551895. ISBN 978-0-511-55189-5.
- ↑ Z. Sternhell, 1998, The Founding Myths of Israel, ISBN 0-691-01694-1
- 1 2 Sternhell, Zeev; Maisel, David (1998). The Founding Myths of Israel: Nationalism, Socialism, and the Making of the Jewish State. Princeton University Press. ISBN 978-0-691-00967-4. JSTOR j.ctt7sdts.
- ↑ Tzahor, Z. (1996). "The Histadrut". In Reinharz; Shapira (eds.). Essential papers on Zionism. NYU Press. p. 505. ISBN 0-8147-7449-0.
- ↑ "Beth S. Wenger. <italic>New York Jews and the Great Depression: Uncertain Promise</italic>. New Haven: Yale University Press. 1996. Pp. xiv, 269. $25.00". The American Historical Review. April 1998. doi:10.1086/ahr/103.2.618. ISSN 1937-5239.
- ↑ Wenger, Beth S. (1999-10-01). New York Jews and Great Depression: Uncertain Promise. Syracuse University Press. ISBN 978-0-8156-0617-8.
- ↑ "Deborah dash moore. <italic>At Home in America: Second Generation New York Jews</italic>. (Columbia History of Urban Life.) New York: Columbia University Press. 1981. Pp. xiii, 303. $15.95". The American Historical Review. December 1981. doi:10.1086/ahr/86.5.1164. ISSN 1937-5239.
- ↑ "Shlomo Avineri. <italic>The Making Of Modern Zionism: The Intellectual Origins Of The Jewish State</italic>. New York: Basic Books. 1981. Pp. X, 244. $15.50". The American Historical Review. June 1982. doi:10.1086/ahr/87.3.751. ISSN 1937-5239.
Further reading
- Cohen, Mitchell (1992). Zion and State: Nation, Class, and the Shaping of Modern Israel (Columbia University Press morningside ed.). New York: Columbia University Press. ISBN 978-0231079419.
